welcome to the power supply and device library! Global Spot, Quality Assurance, Flash Shipping
Quick response power supply, device, and material supply platform
Welcome to the power supply and device library! Global Supply and Quality Assurance
Home
Category
Brand
Product
About Us
History
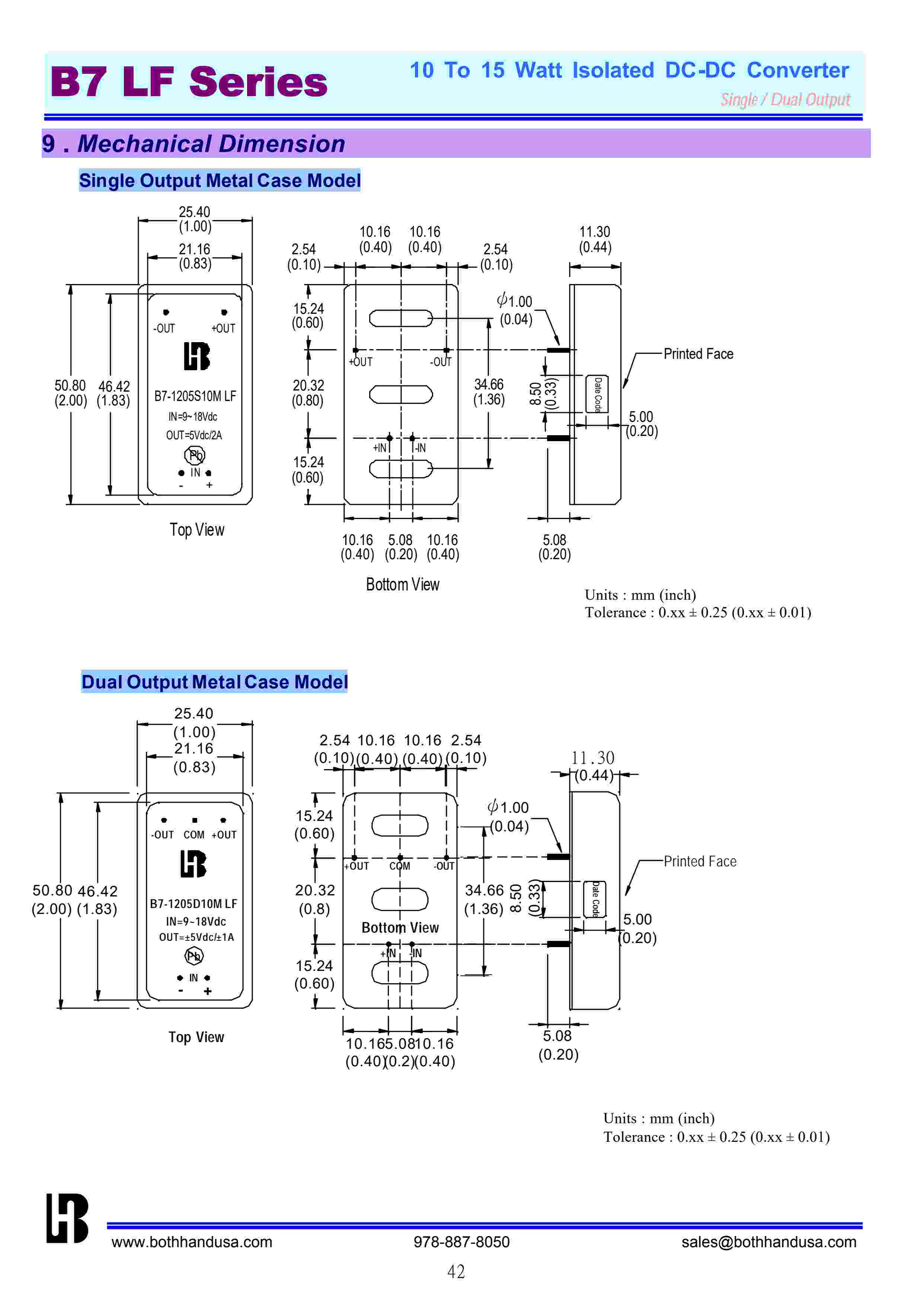
B7-2405S15LF
brand:
Bothhand USA
series:
B7 LF
describe:
10 To 15 Watt Isolated DC-DC Converter,Wide 2 : 1 Input Range,Input Filter With Internal Capacitor
For consultation and purchase, please contact customer service
Inquire Now
Related
B7-123R3S10LF
B7-1205S10LF
B7-2405S10LF
B7-2412S10LF
B7-4805S10LF
B7-1205S15LF
B7-1212S15LF
B7-2405S15LF
B7-2412S15LF
B7-4805S15LF
B7-4812S15LF
B7-1205D10LF
B7-2405D10LF
B7-2415D10LF
B7-4805D10LF
B7-4815D10LF
B7-1205D15LF
B7-1212D15LF
B7-2405D15LF
B7-2412D15LF
B7-4805D15LF
B7-4815D15LF
display all
DataSheet